2025-07-21
新华财经北京7月21日电 《国务院关于加强监管防范风险推动资本市场高质量发展的若干意见》(以下简称新“国九条”)发布以来,监管部门持续强化监管力度,使监管“长牙带刺”、有棱有角,在防范化解多重风险的同时,为资本市场稳定健康发展筑牢屏障。
为贯彻新“国九条”中关于强化监管、推动证券机构高质量发展及加大违法打击力度等要求,呈现资本市场监管动态,新华财经和面包财经研究员对2025年上半年监管部门对券商出具的罚单进行了梳理。
2025年上半年,东海证券等多家券商收到监管罚单,罚单类型包括监管谈话、书面警告、责令整改、罚款等。处罚事项包括保荐督导未尽职尽责、内控合规存在问题、分支机构及子公司存在违规及其他。
申报即担责 严查保荐督导失责
翻阅2025年上半年监管部门对券商出具的罚单发现,一些券商在保荐项目中未勤勉尽责,甚至部分项目文件中出现虚假记载。针对此类案件,监管部门在责令整改的同时,依法作出没收违法所得、处以罚款的行政处罚。
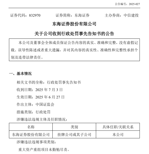
中国证监会近期向东海证券下发行政处罚事先告知书,拟决定对东海证券责令改正,没收业务收入1500万元,并处以4500万元的罚款。

图1:东海证券关于公司收到行政处罚事先告知书的公告
公告显示,东海证券在担任金洲慈航2015年重大资产重组独立财务顾问的项目中,出具的相关文件存在重大遗漏、虚假记载,在独立财务顾问业务中未勤勉尽责,包括:未为尚未完结的持续督导工作重新指定财务顾问主办人;未审慎核查其他中介机构出具的专项报告;未保持职业怀疑,未对标的公司业绩承诺实现情况进行充分核查和验证。
新“国九条“强调强化发行上市全链条责任,建立审核回溯问责追责机制,进一步压实发行人第一责任和中介机构“看门人”责任。坚持“申报即担责”,严查欺诈发行等违法违规问题。
严惩操纵市场等违法违规行为
监管部门持续加大对证券期货违法犯罪的联合打击力度,从严查处各类违法违规行为。
2025年1月,中国证监会发布公告显示,东北证券控股孙公司因渤海融幸操纵期货价格案件被罚没超2000万元。

图2:渤海融幸操纵期货案件行政处罚决定书
证监会对渤海融幸操纵焦炭2101合约、焦煤2101合约,肖佳华约定交易操纵焦煤2101合约行为进行了立案调查。调查结果显示,渤海融幸在临近交割月、交割月,利用不正当手段规避持仓限制,形成持仓优势,影响焦炭2101合约、焦煤2101合约交易价格。
据此,证监会对渤海融幸操纵焦炭2101合约的行为,没收违法所得7,318,183.49元,并处以7,318,183.49元的罚款;操纵焦煤2101合约的行为,没收违法所得2,879,383.11元,并处以2,879,383.11元的罚款;并对相关责任人员给予警告及罚款。
监管紧盯券商合规漏洞
此外,多家券商因内控不规范,操作违规等原因被监管部门处罚。
中泰证券因存在以下违规事项被中国证监会出具警示函:尽职调查不规范,部分债券项目未对可能影响发行人偿债能力的财务会计信息等进行充分核查和分析;发行承销不规范,部分债券项目未充分核查关联方认购情况,个别债券项目未对簿记现场进行严格管理,个别债券项目发行过程中存在违反公平竞争的行为等等。
华安证券的私募基金托管业务部分制度规定的可执行性不强,部分产品的合同审查和准入管控不严格、信息披露复核不到位、未在基金定期报告中出具托管人报告、重大事项报告不及时。另外公司在员工管理方面,未能有效规范个别工作人员执业行为,反映出公司合规管理不到位。
深交所在现场检查中发现,申港证券存在以下违规行为:公司内部制度中未明确客户交易行为管理牵头部门,未对重点分支机构管理作出相关规定,与非现场检查期间其填报的情况不符;分支机构客户交易行为管理考核约束力度不足等等。深交所对申港证券采取了口头警示措施、约见谈话措施,但其客户交易行为管理情况未见明显改善。据此,深交所对申港证券给予通报批评的处分。
【读财报】是由新华财经与面包财经共同打造的一档以上市公司财报解读为主要内容的栏目。新华财经是新华社承建的国家金融信息平台,内容全面覆盖全球股市、汇市和债市等金融市场,提供权威、专业、全面的金融信息服务。